이 글은 글쓴이의 개인적인 의견이 들어가 있으며,
경기게임마이스터고등학교 기획 수업을 바탕으로 얻은 지식을 정리하는 글입니다.
본격적으로 게임 기획서를 써보자, 처음 게임 기획서를 쓰려고 하면 막막 할 것이다. 머리 속에 있는 게임은 핵심 아이디어만 있을 뿐, 이 아이디어를 게임으로 발전 시키기 위해서는 훈련이 필요하다. 모방은 창조의 어머니, 보다 완성된 게임 기획을 하기 위하여 이미 기존에 있는 게임을 역기획 해보는 것은 기획자를 꿈꾸는 사람들에게는 아주 가치 있는 경험이며 그를 통해서 실무 기획을 할 때 어떤 식으로 기획서를 서야 할지 감이 잡힐 것이다.
나 또한 여러 역기획서를 써 본 경험이 있지만 대부분 게임의 큰 컨셉을 정리하거나 게임의 특정 컨텐츠를 분석하여 앞으로의 방향성을 제시하는 분석 기획서의 형식이다. 그렇다면 지금부터는 실제 게임을 기획하여 팀원들에게 공유한다는 생각으로 역기획서 작성을 시작 해 보자. 내가 역기획한 게임은 고전 게임 Circus Charlie이다. 고전 게임 특성상 가장 기본적인 시스템들로 이루어져 있어서, 역기획을 하여 게임 기획의 감을 잡기 좋기에 역기획 대상으로 적극 추천한다.
우선, 기획서는 여러 방식의 문서 형태로 작성할 수 있다. 그러나 이러한 역기획서나 게임의 세부적인 기획을 다루는 기획서는 대부분 Word 형식으로 작성하는 것이 가장 효과적이라고 생각한다. 이제 첫번째 페이지 작성부터 시작 해 보자.
1번째 페이지, 표지

첫번째 페이지는 읽는 이들이 이 문서가 어떠한 문서인지 파악하게 하는 표지이다. 가장 먼저 나오는 제목은 문서가 무엇인지 한번에 설명 할 수 있기에 잘지어야한다. 예를 들어 "고전 게임 [Circus Charlie] 제작 역기획서" 라는 제목은 어떤 문서인지(역기획서), 문서의 대상(고전 게임 [Circus Charlie]), 문서의 목적(제작)이 함축 돼 있는 제목이다. 다음으로 그림은 눈에 가장 먼저 들어오는 것으로 문서 전체의 분위기나 목적을 알 수 있는 그림이면 좋다. 역기획서라면 대상 게임의 대표 이미지를 떠올리면 된다. 문서 개요는 보통 표로 소속/작성자/작성일/문서 버전 4가지 항목으로 나뉘어 문서 시작에 하단에 기재하고 문서에 대해 궁금한 사람들은 확인 할 수 있도록한다.
2번째 페이지, 목차
두번째 페이지는 문서를 구성하는 항목들을 한번에 알아 볼 수 있는 목차를 기재한다.
3번째 페이지, 히스토리
세번째 페이지는 문서 작성자가 문서를 수정, 업데이트 하는 것들을 기록하는 히스토리 페이지이다.

지금은 우리가 개인으로 기획서를 쓰고 있지만 실무에서는 여러명의 기획자들이 하나의 기획 문서를 사용 할 것이며, 다음날 기획서를 작성할 때 어제 무슨 일을 했었지 하며 떠올릴 수 있기에 히스토리를 3페이지에 작성하고 매번 업데이트 하는 습관을 들이자.
본문 시작
시스템 기획의 목적은 시스템 구현하는데 필요한 구성 요소를 정리하는 것이다. 이때, 이 요소들은 프라모델 설명서에 나와 있는 가장 기본적인 부품들 같이 게임을 이루는 객체들이다. 게임에서 가장 작은 규모의 객체는 데이터와 리소스들로 이들을 시스템 기획을 할 때 적극적으로 활용해야 되면 이들 또한 하나의 부품으로 점점 모여서 큰 객체, 맵, 게임을 관리하는 게임 메니저, 가장 큰 객체인 게임 그 자체까지 모두 이 요소들로 이루어져있다.
본문에서는 기획의 목적에 맞는 시스템들을 적어내려간다. 시스템 디자인(기획)의 주요 항목으로는 정의, 구조(구성), 시퀀스와 플로우, 규칙, UI로 나뉜다.
이들을 설명하기 전에, 아까 말한 요소들, 게임의 객체들을 먼저 나열을 해보자. 예를 들어 길드 시스템을 만들거면, 길드 탈퇴, 가입, 삭제, 생성, 등 이러한 요소들을 말이다. 객체들의 크기에따라 분류를 한다. 이는 간트 차트의 WBC(Work breakdown structure), 종속 관계를 바탕으로 프로젝트 결과물을 여러 계층으로 나눠 시각적으로 분류된 것처럼 3개의 항목으로 나누어 관리한다. 대/중/소항목으로 말이다. 이를 매번 나누기는 힘드니, 우리가 대부분 기획서를 작성할 때 쓰는 Word 소프트웨어의 스타일 기능을 사용하면 더욱 편리하다.

그럼 본격적으로 시스템 디자인의 주요 항목 중 정의 부분은 해당 시스템이 어떤 시스템인지 정의하며, 만약 필요하다면 해당 시스템의 상위 단계 핵심 구성 요소에 대해 정의 및 설명을 하는 말그대로 정의 부분이다.
이 과정이 구조화(구조)이다. 그리고 구조화를 하며 시스템에 연관된 구성 요소 간은 서로 어떤 연관을 가지는지를 생각 해야한다. 만약, 창작 기획서라면 객체 지향 설계 방식에 맞추어 게임 내 각종 요소들을 설계하는 것이 핵심이다.

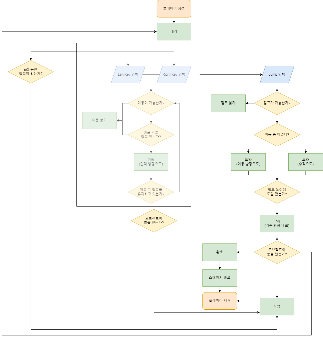
그렇다면 이 구성 요소들이 소러 어떤 연관을 가지는를 표시해야 할 것이다. 아무리 규칙을 무시하고 기획서를 대충 읽는 프로그래머라도 이 플로우 차트는 무시할 수 없을 것이다.

이렇게 플로우, 게임의 흐름, 구성 요소들의 연관성을 보여주는 부분이 바로 시퀀스와 플로우다. 이 둘의 차이는 플로우는 단일 항목, 시퀀스는 시간의 흐름에 따라서 어떤 식으로 작용하는지를 보여준다. 또, 페이지 및 신 전환, 메모리 관리, 서버-클라이언트 간 데이터 처리 방식 등이 시퀀스 설계를 통해 구체화 되어야 한다.
그리고 단순 플로우에서 끝나는게 아닌 이들의 관계를 구체적으로 설명하는 부분이 규칙 부분이다.

이런 식으로 플로우에 있는 상태들(초록 부분들)을 중심으로 시스템 구성 요소들 간의 연관성을 구체적으로 설명한다.
마지막 UI부분에서는 말 그대로 필요한 UI들을 기재하면 된다.

이런식으로 한다면 하나의 게임 시스템 디자인은 간단하게 할 수 있다.(+with some 노가다)
마지막, 리소스 목록
시스템 기획서는 프로그래머들에게 시스템을 설명하기 위한 목적도 있지만 시스템에 필요한 리소스들이 어떤 것이 있는지 그래픽 아트들에게 전달하는 것도 중요한다. 본문에서는 변수명으로만 써놓고 마지막 부분에 리소스 목록을 따로 만들어 시스템에 필요한 리소스들을 설명하자.

마무리 하며...
최근, 졸업작품 프로젝트와 더불어 포트폴리오용 기획서도 하나를 더 쓰기 시작하여 블로그에 시간 투자가 적었다. 앞으로는 시스템 기획 관련된 기획서 뿐만 아닌 내 취미 중 하나인 영화와 드라마 감상 후 리뷰를 작성하여 컨텐츠 면으로의 자질을 입증하기 위해 리뷰형 글들도 써볼까 생각중이다... 열심히 해야겠다.
'게임 기획 이야기' 카테고리의 다른 글
| 프로젝트를 관리 해보자 (0) | 2023.04.04 |
|---|---|
| MDA Framework (0) | 2023.03.06 |
| 게임을 이루는데 필요한 객체들 (0) | 2023.01.10 |
| 게임 기획자는 프로그래밍을 할 줄 알아야 할까? (0) | 2023.01.10 |