분류 전체보기 6

프로젝트를 관리 해보자

프로젝트 관리가 필요할까? 팀 프로젝트든 개인 프로젝트든 게임 프로젝트 관리를 실천하는 것은 보기보다 어렵다. 사실 능력만 된다면 프로젝트를 제대로 관리하지 않고 진행하는 것도 가능하다. 하지만, 프로젝트를 관리하기 시작하면 프로젝트를 훨씬 긍정적인 방향으로 이끌어 갈 수 있다. 이는 보통 PM의 역할지만, PM이 아니더라도 팀원 개개인의 테스크(업무) 관리를 위해서 기획자가 신경써야 함. 그렇다면 어떤 방식으로 관리를 하느냐, "스케줄링", 일정관리 방식으로 프로젝트를 관리하게 된다. Work Breakdown Structure(WBS) 일정 관리를 시작하기 위해 먼저 WBS를 알아 보자면 프로젝트 전체를 작은 작업 단위로 구성한 작업분배도, 업무를 잘게 쪼개게 된다. 먼저, 기획 부분을 분배하게 되고..

슬램덩크 - 포지션을 인물로

이 글은 글쓴이의 개인적인 의견이 들어가 있으며, 게임 분야의 컨텐츠 기획자의 실력을 기르기 위해 여러 미디어를 탐구하는 글쓴이의 이야기이다. 나의 취미는 크게 2개이다. 미디어 감상 & 구기 스포츠, 최근 나의 취미 2개에 딱 맞는 작품에 푹 빠졌다. 바로 영화 더 퍼스트 슬램덩크로 제2의 전성기를 누리는 슬램덩크이다. 슬램덩크는 어렸을 때부터 알던 작품이다. 아버지가 워낙 팬이라 집 곳곳에는 서태웅 스티커가 있었고, 왼손을 거들 뿐이라는 말은 어렸을 때부터 장난으로 하던 말이다. 이런 내가 슬램덩크를 접할 기회는 없었는데 이번에 영화가 개봉하면서 빠져들게 됐다. 넷플릭스로 애니메이션을 정주하고 있고 애니메이션을 다 보면 집에 있는 만화책 전권도 읽어볼 생각이다. 미디어뿐만 아니라 농구에도 빠졌다. 남..

MDA Framework

이 글은 글쓴이의 개인적인 의견이 들어가 있으며, 경기게임마이스터고등학교 기획 수업을 바탕으로 얻은 지식을 정리하는 글입니다. MDA Framework? 오늘은 MDA Framework에 대해 얘기해 보겠다. 이름만 들으면 무슨 프로그래밍 용어 같지만, 게임의 구조와 시스템을 분석하기 위한 기법 하나이다. 3가지로 나뉘는데. - 구조(Mechanics): 게임을 설명하는 규칙과 개념들 - 역학(Dynamics): 게임을 플레이하는 과정에서 시시각각으로 나타나는 유저의 행동 - 미학(Aesthetics): 개발자가 역할을 통해 의도한 플레이어의 감성적인 반응(재미) 으로 나뉜다고 한다. 예를 들어보면 더 이해가 편할 것이다. 예) 팩맨이라는 게임은 다들 들어봤을 것이다. 이 팩맨은 1에서도 큰 인기를 얻었..

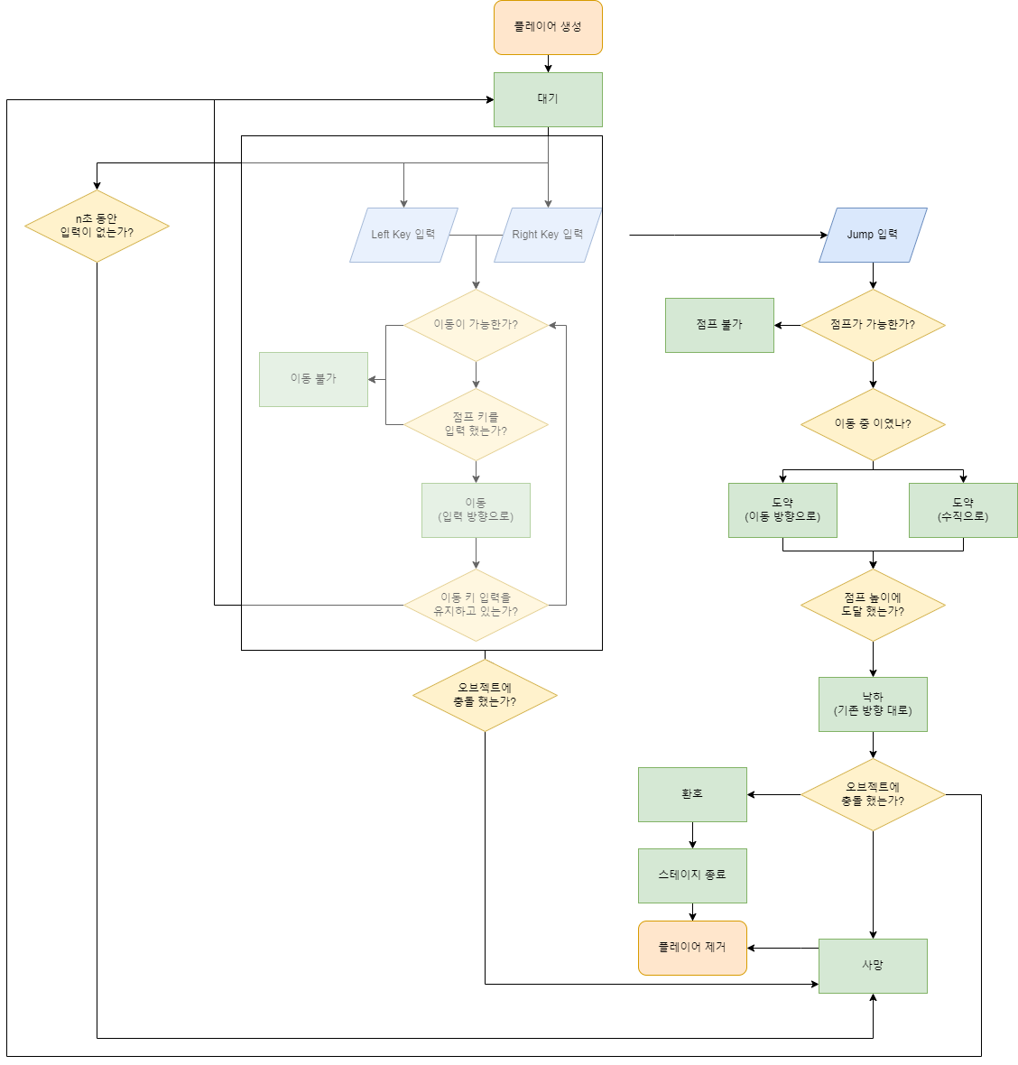
게임 기획서를 써 보자

이 글은 글쓴이의 개인적인 의견이 들어가 있으며, 경기게임마이스터고등학교 기획 수업을 바탕으로 얻은 지식을 정리하는 글입니다. 본격적으로 게임 기획서를 써보자, 처음 게임 기획서를 쓰려고 하면 막막 할 것이다. 머리 속에 있는 게임은 핵심 아이디어만 있을 뿐, 이 아이디어를 게임으로 발전 시키기 위해서는 훈련이 필요하다. 모방은 창조의 어머니, 보다 완성된 게임 기획을 하기 위하여 이미 기존에 있는 게임을 역기획 해보는 것은 기획자를 꿈꾸는 사람들에게는 아주 가치 있는 경험이며 그를 통해서 실무 기획을 할 때 어떤 식으로 기획서를 서야 할지 감이 잡힐 것이다. 나 또한 여러 역기획서를 써 본 경험이 있지만 대부분 게임의 큰 컨셉을 정리하거나 게임의 특정 컨텐츠를 분석하여 앞으로의 방향성을 제시하는 분석 ..

게임을 이루는데 필요한 객체들

이 글은 글쓴이의 개인적인 의견이 들어가 있으며, 경기게임마이스터고등학교 기획 수업을 바탕으로 얻은 지식을 정리하는 글입니다. 게임 메커니즘 게임을 이루는 게임 메커니즘들을 알아보자. 어떻게 보면 게임 기획에 빠지지 않는 교과서적인 요소들이다. 1. 규칙 가장 기본적인 메커니즘으로 모든 메커니즘과 목표를 만든다. 규칙을 서술한다는 것은 공간, 객체, 액션, 결과와 최종 목적을 규재한다는 것이다. 규칙은 조작 규칙, 근본 규칙으로 나뉜다. 근본 규칙: 게임이 진행되는 규칙, 실행 되는 규칙, 화면이 바뀌는 규칙, 스테이지 실행/성공/실패 관련 규칙 규칙은 프로그래머들에 의하여 코드(컴퓨터가 이해 할 수 있는 데이터)로 만들어져야하기 때문에 정교해야한다. 2. 객체/속성/상태 객체란, 게임을 이루는 모든 것..

게임 기획자는 프로그래밍을 할 줄 알아야 할까?

이 글은 글쓴이의 개인적인 의견이 들어가 있으며, 경기게임마이스터고등학교 기획 수업을 바탕으로 얻은 지식을 정리하는 글입니다. 게임 기획자는 프로그래밍을 할 줄 알아야 할까? 게임 기획자는 게임 개발자 중 게임의 기획과 설계를 담당하는 직군이다. 대부분 다양한 형태의 문서로 구현하고자 하는 내용을 프로그래머나 디자이너(그래픽)에게 전달하는 역할을 떠오를 것이다. 나도 이에 공감하며 이와 같이 생각한다. 그렇다면 기획자는 문서를 잘다루고 재미 있는 게임 아이디어를 잘표현만 하면 되는 것인가? 이 또한 맞는 말이라 본다. 그렇다면 기획자에게 프로그래밍은 필요 없는가? 이는 절대 아니다. 우리가 게임 개발을 할 때 사용하는 언어들을 떠올려보자. JAVA, C++, C#, Phyton 이들의 공통점은 바로 객체..